国产黄色精品|91在线免费播放视频|精品自拍视频|精品亚洲永久免费精品91香蕉国产线,小时代电影在线观看完整版,五月婷影院,免费极品a∨一视觉盛宴

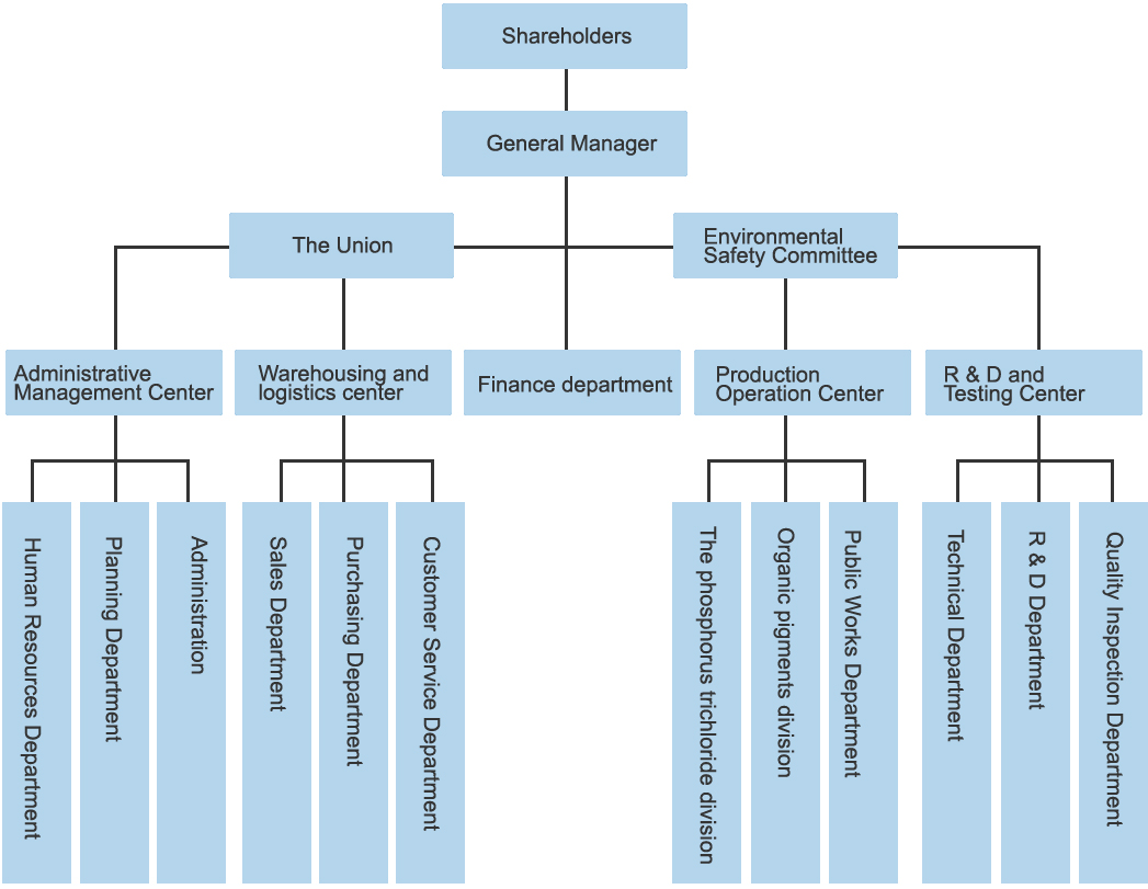
Qiangsheng  ?  Organization

Organization